Este circuito se obtuvo en una documentación de Signetics de los años 80. Los componentes utilizados son de esa época. El circuito puede servir como base para reparaciones, mantenimiento o proyectos con componentes modernos.

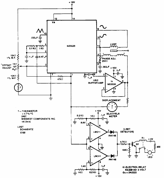
Driver para LVDT
Este circuito se obtuvo en una documentación de Signetics de los años 80. Los componentes utilizados son de esa época. El circuito puede servir como base para reparaciones, mantenimiento o proyectos con componentes modernos.
