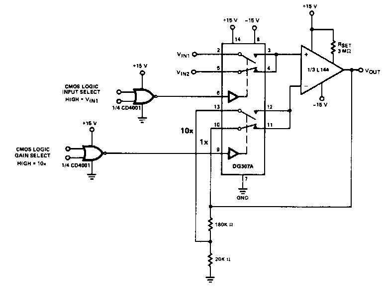
Sugerido por Siliconix en documentación de los años 90, este amplificador tiene su ganancia seleccionada digitalmente. Los componentes son de esa época, no son fáciles de encontrar hoy en día.

 

Amplificador con ganancia programada
Amplificador con ganancia programada | Haga click en la imagen para ampliar |