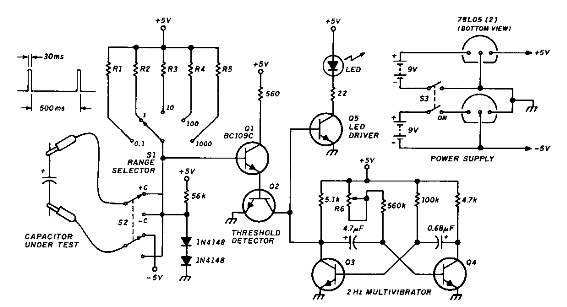
Encontrado en un Ham Radio de los años 90, este circuito mide la capacitancia de un capacitor en el momento de la carga. El circuito permite evaluar la capacitancia por la frecuencia de los parpadeos del LED.

Contador de microfarads
Encontrado en un Ham Radio de los años 90, este circuito mide la capacitancia de un capacitor en el momento de la carga. El circuito permite evaluar la capacitancia por la frecuencia de los parpadeos del LED.
