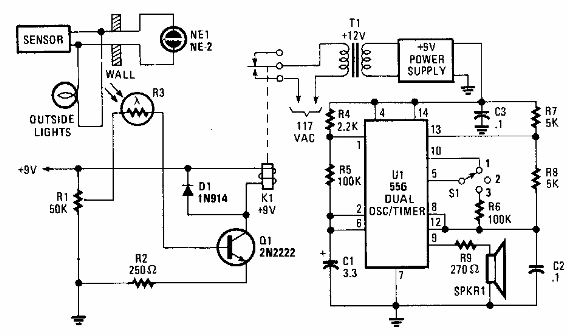
Encontrado en una Popular Electronics antigua, este circuito le alerta cuando un sistema de iluminación remoto no funciona. El circuito utiliza un LDR como sensor y los componentes utilizados son bastante comunes hoy en día.

Sensor remoto de luz
Encontrado en una Popular Electronics antigua, este circuito le alerta cuando un sistema de iluminación remoto no funciona. El circuito utiliza un LDR como sensor y los componentes utilizados son bastante comunes hoy en día.
