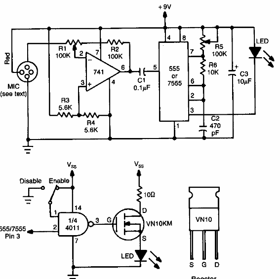
Encontramos estos circuitos en una Popular Electronics de los años 90. El circuito tiene una versión simple de baja potencia y una versión de mayor potencia con MOSFET (VMOS) de la época.

Transmisor infrarrojo modulado
Encontramos estos circuitos en una Popular Electronics de los años 90. El circuito tiene una versión simple de baja potencia y una versión de mayor potencia con MOSFET (VMOS) de la época.
