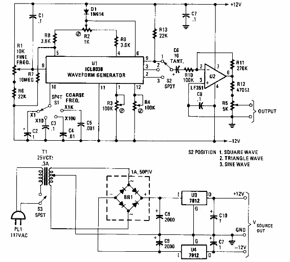
Este circuito se encontró en Radio Electronics de la década de 1980. El circuito incluye la fuente de alimentación. El circuito ICL8038 era muy común en esa época en este tipo de aplicación.

Generador de funciones
Este circuito se encontró en Radio Electronics de la década de 1980. El circuito incluye la fuente de alimentación. El circuito ICL8038 era muy común en esa época en este tipo de aplicación.
