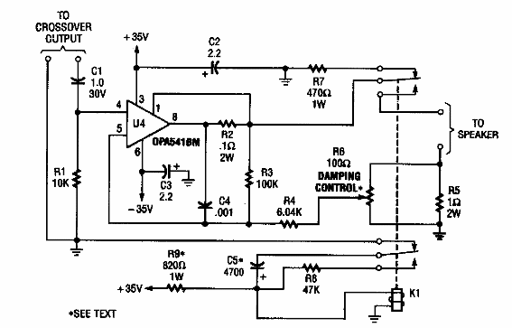
Sugerido por una vieja Popular Electronics, este circuito se basa en un poco común integrado hoy, el OPA541BM. El circuito proporciona 100 W a una carga de 8 ohms y requiere un suministro de tensión relativamente alto desde una fuente simétrica.

Amplificador de subwoofer



