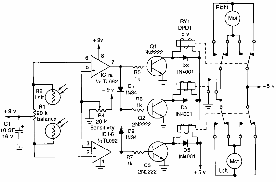
Este simple circuito de robot se encontró en una Radio Electronics desde los años 90. Los componentes son actuales y los relés son de 5 V. La fuente de alimentación para el funcionamiento se realiza con 9V pero el consumo es muy bajo.

Robot sigue la luz



