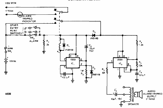
Esta alarma con el circuito integrado 555 es de una EDN de los años 90. El circuito activa directamente una advertencia audible que se realiza alrededor de un sorprendente 555. El circuito puede funcionar a 12 V de acuerdo con la tensión del relé utilizado.

Alarma 555



