Encontrado en una Popular Electronics antigua, este circuito todavía es actual. El SCR puede ser de la serie 106 y el relé de acuerdo con la tensión utilizado en el suministro. La tensión puede ser de 12 V.

Alarma con 555
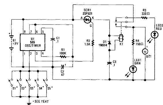
Encontrado en una Popular Electronics antigua, este circuito todavía es actual. El SCR puede ser de la serie 106 y el relé de acuerdo con la tensión utilizado en el suministro. La tensión puede ser de 12 V.
