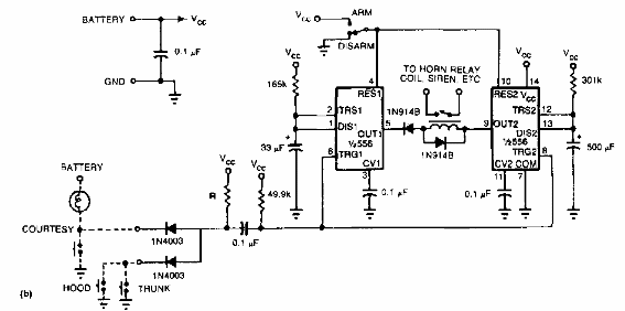
Este circuito se encontró en un EDN de los años 90. El circuito usa un doble 555 y usa los interruptores de luz de cortesía del automóvil como sensores.

Alarma temporizada para coche
Este circuito se encontró en un EDN de los años 90. El circuito usa un doble 555 y usa los interruptores de luz de cortesía del automóvil como sensores.
