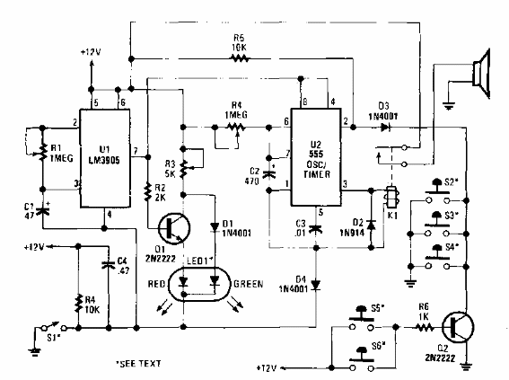
Encontrado en una Popular Electronics de los años 90, este circuito utiliza componentes que todavía son actuales. El circuito activa la bocina del vehículo. Los sensores se pueden aumentar en número.

Alarma de coche
Encontrado en una Popular Electronics de los años 90, este circuito utiliza componentes que todavía son actuales. El circuito activa la bocina del vehículo. Los sensores se pueden aumentar en número.
