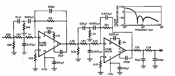
Este PLL con amplificadores operacionales se encontró en documentación de 1969. La configuración se puede adaptar para usar componentes modernos. El circuito tiene una ganancia de 15 V / V y puede funcionar con señales de 10 kHz.

PLL
Este PLL con amplificadores operacionales se encontró en documentación de 1969. La configuración se puede adaptar para usar componentes modernos. El circuito tiene una ganancia de 15 V / V y puede funcionar con señales de 10 kHz.
