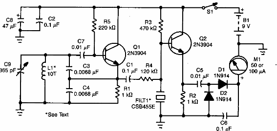
Encontrado en una Popular Electronics de los años 80, este circuito opera a 455 kHz. La bobina exploradora está formada por 10 vueltas de hilo 26 en forma de 4 pulgadas. El indicador es un microamperímetro.

Detector de metales
Encontrado en una Popular Electronics de los años 80, este circuito opera a 455 kHz. La bobina exploradora está formada por 10 vueltas de hilo 26 en forma de 4 pulgadas. El indicador es un microamperímetro.
