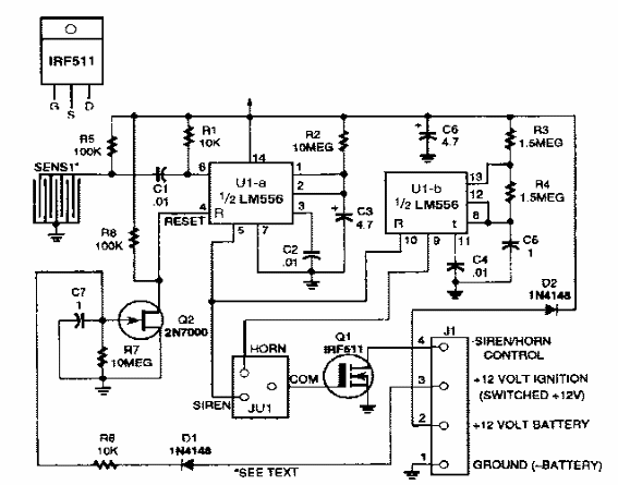
Encontramos este circuito en una Popular Electronics de los años 90. El MOSFET puede ser de cualquier tipo, dependiendo de la corriente del sistema de advertencia.

Alarma de moto
Encontramos este circuito en una Popular Electronics de los años 90. El MOSFET puede ser de cualquier tipo, dependiendo de la corriente del sistema de advertencia.
