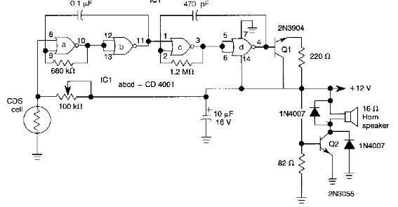
Este circuito proporciona una señal pulsante de alta intensidad a un altavoz. El circuito es de una documentación estadounidense de los 90. La fuente de alimentación es de 12 V.

Alarma de luz pulsada
Este circuito proporciona una señal pulsante de alta intensidad a un altavoz. El circuito es de una documentación estadounidense de los 90. La fuente de alimentación es de 12 V.
