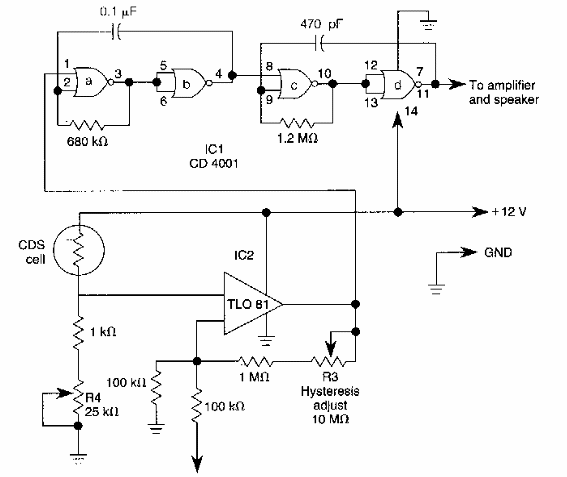
Este circuito es de una documentación de los años 90. Tiene histéresis y utiliza un puente sensor de luz. El circuito genera una señal modulada de 1000 Hz a 10 Hz. La señal debe aplicarse a un amplificador.

Alarma de luz de histéresis
Este circuito es de una documentación de los años 90. Tiene histéresis y utiliza un puente sensor de luz. El circuito genera una señal modulada de 1000 Hz a 10 Hz. La señal debe aplicarse a un amplificador.
