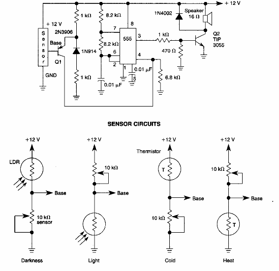
Este circuito que se puede activar con luz o calor se encontró en una antigua documentación estadounidense, pero los componentes que utiliza están perfectamente actualizados. El transistor de potencia deberá estar equipado con un disipador de calor.

Alarma multisensor



