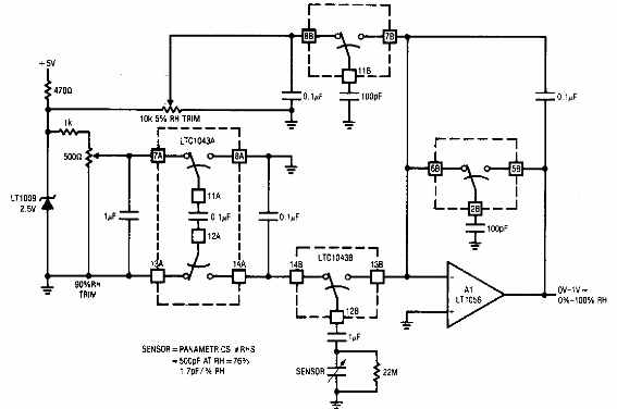
Este sensor de humedad del acondicionador de señal se encontró en una documentación de Linear Technology de la década de 1980. El circuito utiliza componentes de la época que pueden diseñarse con equivalentes modernos.

Sensor de humedad
Este sensor de humedad del acondicionador de señal se encontró en una documentación de Linear Technology de la década de 1980. El circuito utiliza componentes de la época que pueden diseñarse con equivalentes modernos.
