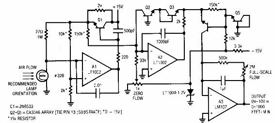
Este circuito calienta un poco la bombilla de modo que el viento que la atraviesa altera la resistencia del filamento. Esto puede detectar la velocidad del viento. El circuito es sugerido por Linear Technology en una documentación de los años ochenta.

Anemómetro con lámpara de sensor



