Este circuito es de una antigua documentación de Signetics. Se puede implementar con amplificadores operacionales modernos. La fuente de alimentación debe ser simétrica.

Amplificador de balance y audibilidad
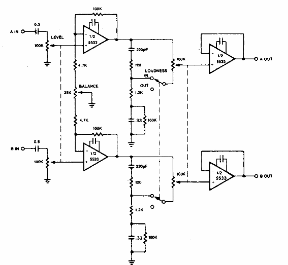
Este circuito es de una antigua documentación de Signetics. Se puede implementar con amplificadores operacionales modernos. La fuente de alimentación debe ser simétrica.
