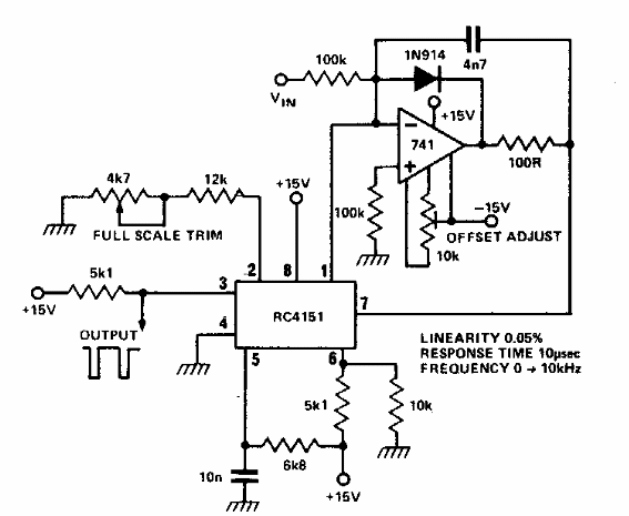
Este circuito utiliza componentes de la época de supublicación. El TCA151 no es un componente común en la actualidad. El circuito genera señales de 10 a 10 kHz.

Oscilador de precisión controlado por tensión
Este circuito utiliza componentes de la época de supublicación. El TCA151 no es un componente común en la actualidad. El circuito genera señales de 10 a 10 kHz.
