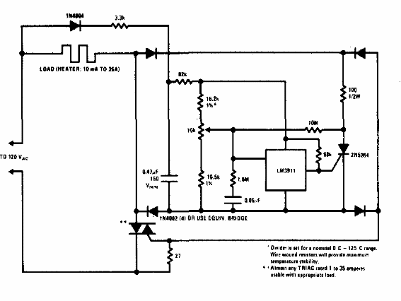
Este circuito controla un elemento calefactor utilizando un triac. Triac debe estar equipado con un disipador de calor. Lo encontramos en una documentación estadounidense de los años 80.

Termostato
Este circuito controla un elemento calefactor utilizando un triac. Triac debe estar equipado con un disipador de calor. Lo encontramos en una documentación estadounidense de los años 80.
