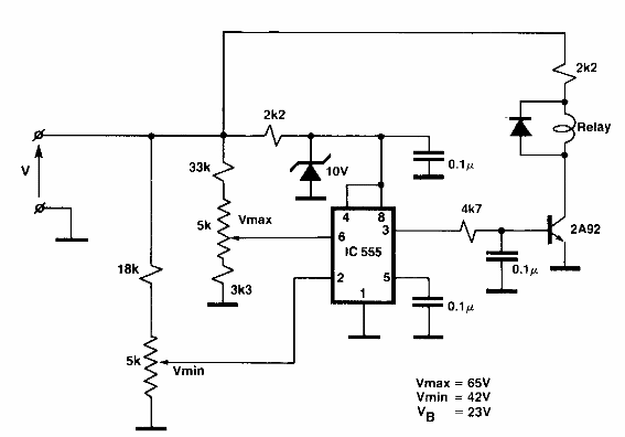
Basado en un 555, este circuito de documentación estadounidense de los 80 detecta la tensión de una batería y luego puede desconectar el cargador. El transistor puede ser de uso general.

Detector de tensión para cargadores de batería
Basado en un 555, este circuito de documentación estadounidense de los 80 detecta la tensión de una batería y luego puede desconectar el cargador. El transistor puede ser de uso general.
