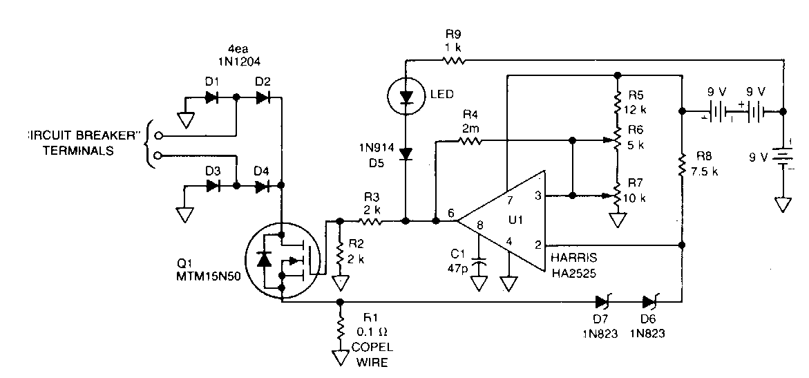
Este circuito es de una documentación de Motorola de la década de 1980. El circuito se puede hacer con componentes equivalentes modernos. El circuito original es para la red de 115 Vac (110 V) y tiene dos ayustes.

 

Disyuntor de alta velocidad
Disyuntor de alta velocidad | Haga click en la imagen para ampliar |