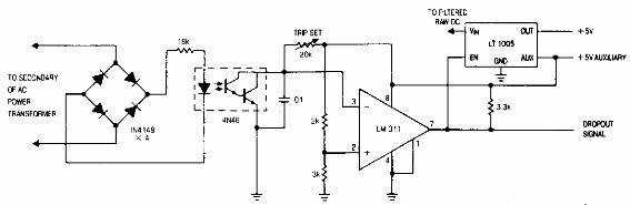
Este circuito se obtuvo de una documentación antigua de Linear Technology mediante la aplicación al monitoreo de una línea cuya tensión determinará el valor del resistor en serie con el LED en el acoplador. Se pueden usar amplificadores operacionales equivalentes.

Detector de caída de tensión de línea



