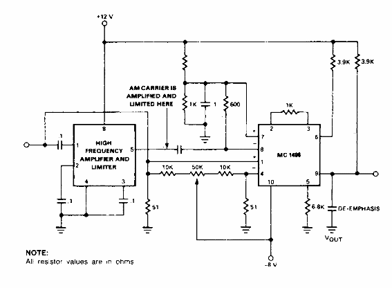
Este circuito es de una documentación de Signetics de la década de 1980. El circuito separa la señal de modulación de una portadora. Los componentes utilizados no son comunes hoy en día.

Demodulador AM
Este circuito es de una documentación de Signetics de la década de 1980. El circuito separa la señal de modulación de una portadora. Los componentes utilizados no son comunes hoy en día.
