Este amplificador se encontró en una documentación de Mullard de 1969. El circuito utiliza transistores que tienen como equivalentes modernos los BC548 y BC549.

Amplificador de micrófono
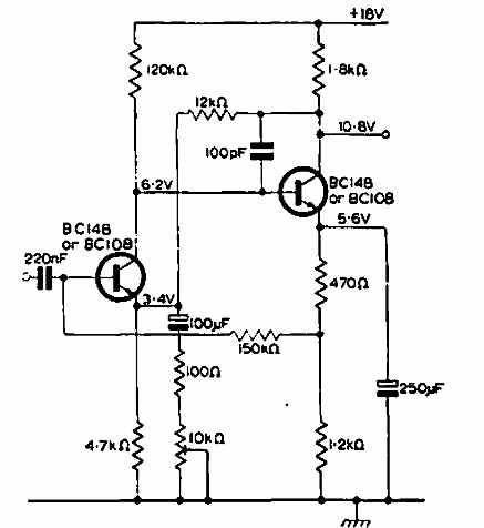
Este amplificador se encontró en una documentación de Mullard de 1969. El circuito utiliza transistores que tienen como equivalentes modernos los BC548 y BC549.
