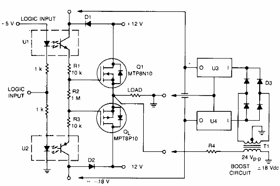
Este circuito es de una documentación de Motorola de la década de 1980. El circuito utiliza componentes de época que en algunos casos pueden intercambiarse por equivalentes. El circuito opera como shield.

Controlador de línea
Este circuito es de una documentación de Motorola de la década de 1980. El circuito utiliza componentes de época que en algunos casos pueden intercambiarse por equivalentes. El circuito opera como shield.
