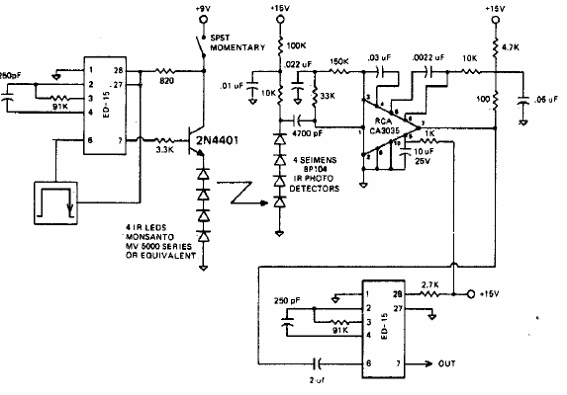
Encontramos este circuito en una documentación estadounidense de los años 80. Los circuitos integrados son poco comunes hoy en día, al igual que otros componentes semiconductores. El circuito es válido como referencia.

Control Remoto Infrarrojo
Encontramos este circuito en una documentación estadounidense de los años 80. Los circuitos integrados son poco comunes hoy en día, al igual que otros componentes semiconductores. El circuito es válido como referencia.
