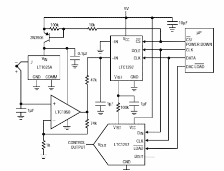
Este circuito se obtuvo del manual de componentes de Linear Technology de la década de 1990. El circuito actúa como un shield para los microcontroladores que actúan con un termopar. El poder se hace con 5 V.

Sistema de control de 5V x 12 bits
Este circuito se obtuvo del manual de componentes de Linear Technology de la década de 1990. El circuito actúa como un shield para los microcontroladores que actúan con un termopar. El poder se hace con 5 V.
