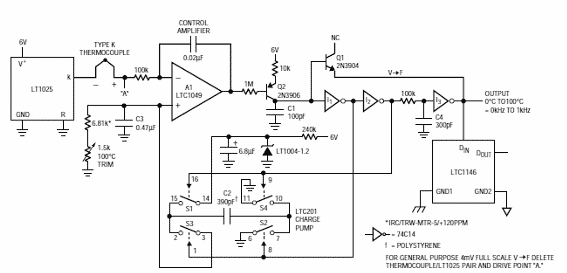
Este circuito se encontró en una nota de aplicación de Linear Technology LTC1145. El circuito se puede usar como shield y tiene un sensor de termopar. La salida oscila entre 0 y 10 kHz.

Convertidor de temperatura a frecuencia
Este circuito se encontró en una nota de aplicación de Linear Technology LTC1145. El circuito se puede usar como shield y tiene un sensor de termopar. La salida oscila entre 0 y 10 kHz.
