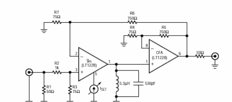
Este circuito se encontró en el manual del componente en sí. La frecuencia se puede cambiar y la fuente de alimentación debe ser simétrica. El circuito puede ser alimentado por bajas tensiones, actuando como un shield.

Filro pasa bajas
Este circuito se encontró en el manual del componente en sí. La frecuencia se puede cambiar y la fuente de alimentación debe ser simétrica. El circuito puede ser alimentado por bajas tensiones, actuando como un shield.
