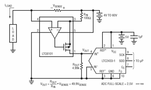
Este circuito de 16 bits se encontró en un manual de aplicación de Linear Technology de 2005. El circuito utiliza componentes de la compañía que deben tener una alimentación de 5 V y para la carga de 4 a 60 V.

Sensor de corriente con convertidor AD
Este circuito de 16 bits se encontró en un manual de aplicación de Linear Technology de 2005. El circuito utiliza componentes de la compañía que deben tener una alimentación de 5 V y para la carga de 4 a 60 V.
