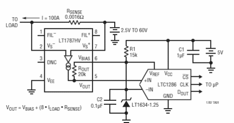
Encontrado en un manual de aplicación de Linear Technology 2005, este circuito proporciona una salida de resolución de 12 bits directamente a un microprocesador. El circuito debe ser alimentado por 5 V y para las tensiones de carga de 2.5 a 60 V.

Shield sensor de corriente



