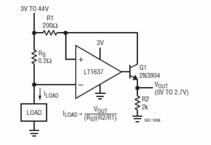
Este circuito se encontró en un manual de aplicación de Linear Technology de 2005. El circuito se puede usar con cargas de 3 a 44 V alimentadas por 3 V. Junto al diagrama se encuentra la fórmula para el cálculo de componentes.

Sensor de corriente con LTC637



