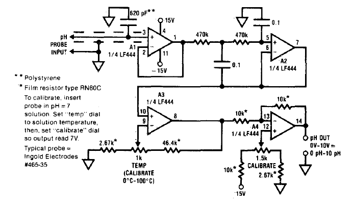
Este circuito se encontró en un documento de la década de 1980. El circuito integrado es de la época y la fuente de alimentación debe ser simétrica. Tenga en cuenta los tipos de componentes que deben usarse para obtener la compensación de temperatura deseada.




