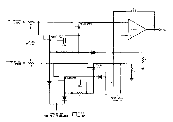
Este circuito fue encontrado en una antigua documentación estadounidense. El circuito integrado es del tiempo que determina las características de funcionamiento. El multiplexor se puede implementar con componentes equivalentes modernos.

Multiplexor diferencial



