Encontramos este circuito utilizando el Linear Tecnology LTC1153 en un manual de la empresa propio de 2005. Los MOSFET pueden ser equivalentes modernos y la lámpara es de 2 A.

Controlador de lámpara
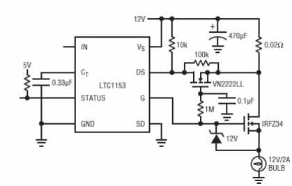
Encontramos este circuito utilizando el Linear Tecnology LTC1153 en un manual de la empresa propio de 2005. Los MOSFET pueden ser equivalentes modernos y la lámpara es de 2 A.
