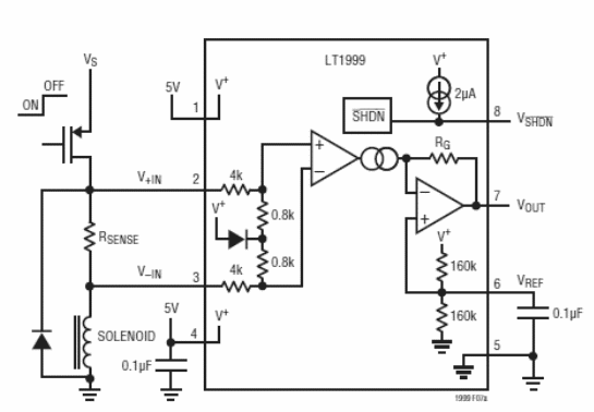
Este circuito de monitoreo monitorea tanto la corriente ON como OFF. El circuito es de un manual de Linear Technology de 2005. El componente utilizado es el LT1999.

Monitor solenoide de corriente
Este circuito de monitoreo monitorea tanto la corriente ON como OFF. El circuito es de un manual de Linear Technology de 2005. El componente utilizado es el LT1999.
