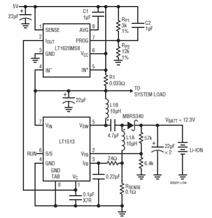
Este circuito es de la documentación de Linear Technology de 2005. El circuito se aplica a sistemas de 12 V y se basa en componentes de la época.

Sensor de corriente de entrada
Este circuito es de la documentación de Linear Technology de 2005. El circuito se aplica a sistemas de 12 V y se basa en componentes de la época.
