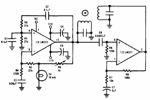
Este circuito de motor paso a paso de dos fases se encontró en una documentación antigua usando un amplificador operacional de la época. El circuito puede diseñarse con base a componentes modernos.

Driver de motor bifásico
Este circuito de motor paso a paso de dos fases se encontró en una documentación antigua usando un amplificador operacional de la época. El circuito puede diseñarse con base a componentes modernos.
