Encontramos este circuito en la documentación de Linear Technology de 2005. MPOSFET es compatible con la carga. El circuito es para cargas de 5V con una corriente máxima de 1 A. Los transistores bipolares se usan comúnmente.

Disyuntor electrónico
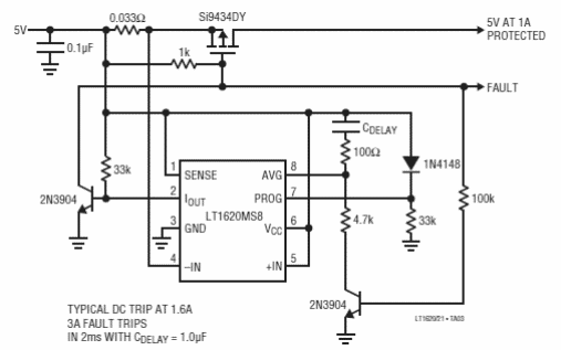
Encontramos este circuito en la documentación de Linear Technology de 2005. MPOSFET es compatible con la carga. El circuito es para cargas de 5V con una corriente máxima de 1 A. Los transistores bipolares se usan comúnmente.
