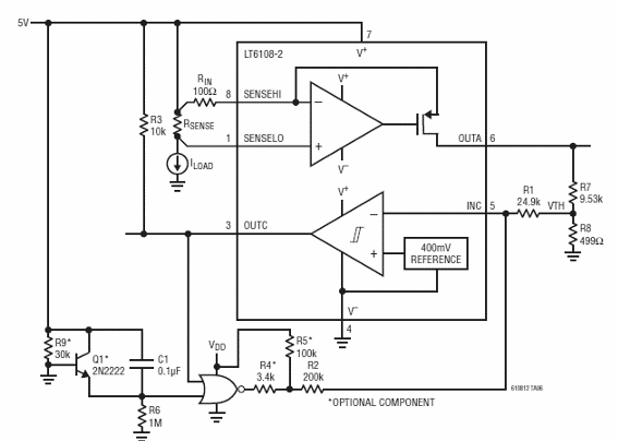
Este circuito que también tiene un Power On reset se obtuvo de un manual de Linear Technology de 2005. El circuito es para fuentes de 5 V y se puede usar como un shield.

Sensor de corriente bloqueada por sobrecorriente
Este circuito que también tiene un Power On reset se obtuvo de un manual de Linear Technology de 2005. El circuito es para fuentes de 5 V y se puede usar como un shield.
