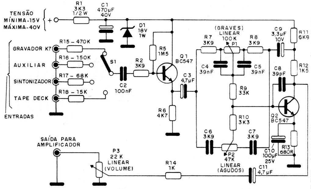
Este circuito reúne en un solo conjunto un preamplificador y un ecualizador con varias entradas. El circuito es de una documentación de 1988 y debe usar una excelente fuente de filtrado o ser alimentado por el amplificador con el que operar. Los cables de entrada y salida deben estar apantallados y cortos. El circuito incluye control de graves y agudos en el ecualizador y su consumo es muy bajo.




