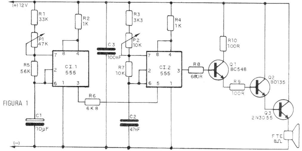
Obtuvimos este circuito en una publicación de 1987. Esta es la configuración tradicional de sirena francesa con dos circuitos integrados 555 y un paso de alta potencia con un transistor 2N3055. Este transistor debe montarse en un disipador de calor. El ajuste del efecto de sonido debe realizarse en los trimpots y el circuito alimentado con al menos 2 A 12 V fuente o batería.




