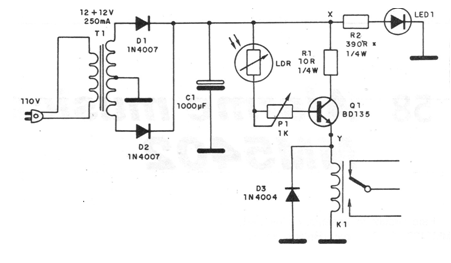
Encontramos este circuito en una documentación de 1987. Su propósito es encender una luz de garaje usando las luces de los faros del automóvil para este propósito. El sensor se coloca en un lugar que puede recibir esta luz y el circuito tiene su propia fuente de alimentación.

Lámpara de garaje automática



