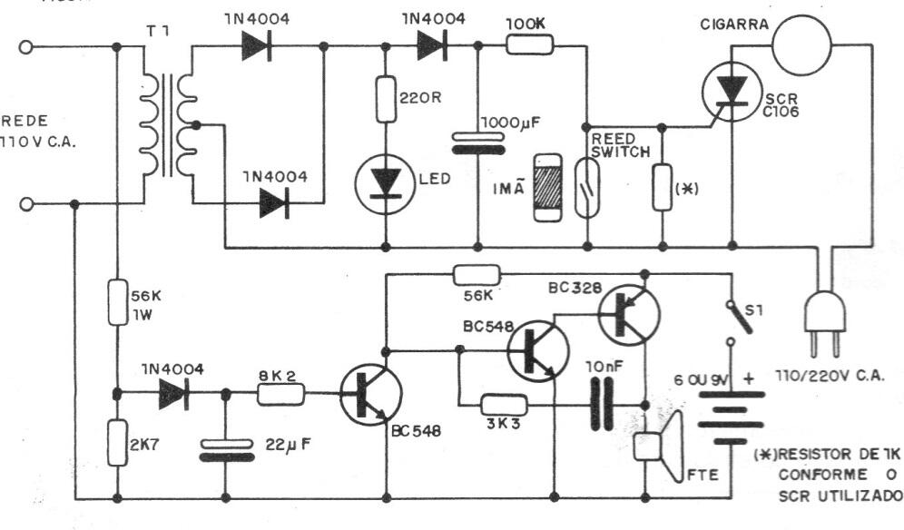
Los sensores en esta alarma son interruptores de láminas. En el diagrama tenemos solo uno, pero varios se pueden vincular en serie. El circuito es de una publicación de 1987, pero aún puede ensamblarse fácilmente por los componentes que utiliza. El circuito incluye una sirena de advertencia de corte de energía, así como disparar un timbre externo.




