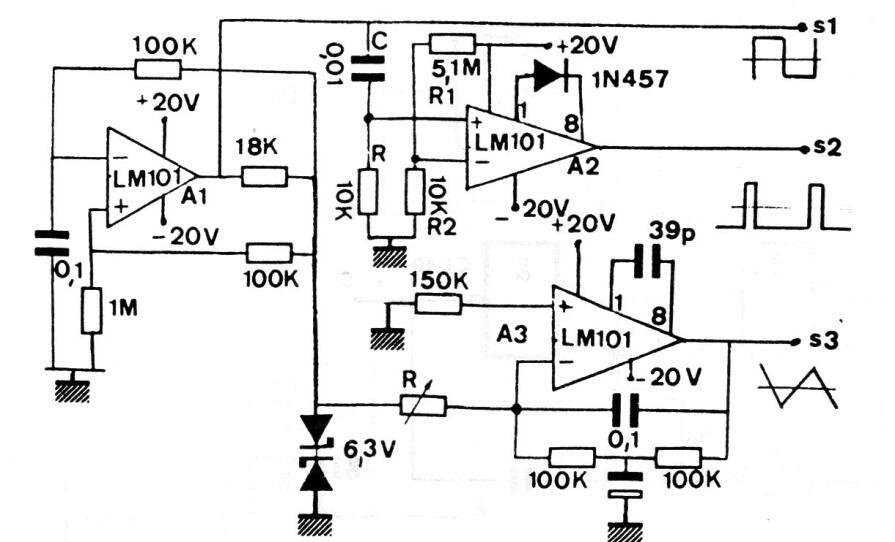
Este es un circuito antiguo, que utiliza los operacionales de la época, se pueden probar amplificadores operacionales modernos. La fuente de alimentación en el original es simétrica de 20 V, pero se pueden usar tensiones más bajos de acuerdo con los amplificadores operacionales utilizados. R1 y R2 determinan la frecuencia de la señal generada, y estos componentes pueden ser variables.




