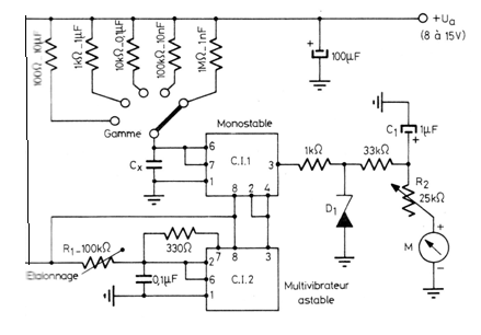
Esta configuración, que aparece en otros artículos en este sitio, se encontró en una publicación europea de la década de 1980. El circuito utiliza el 555 integrado para indicar la capacitancia en un multímetro estándar utilizando la escala de corriente o en un instrumento analógico. El circuito mide de 50 pF a 10 uF. La alimentación puede ser de baterías, batería o fuente. La precisión depende de los ajustes.




